学术引领百家争鸣,青年主宰未来科技。为营造良好的校园学术氛围,推动公司老员工学术活动的深入开展,培养员工科学思想、创新精神和实践能力,公司举办首届“集创杯”学科竞赛。竞赛由教务处主办,懂球体育、经济管理公司承办,于2018年6月25日正式启动,面向懂球体育及经济管理公司参赛团队征集2017年9月至2018年6月期间完成的管理类课程学习成果,经大赛评委会预赛、复赛等遴选环节,共计22项优秀作品进入决赛。

2018年11月16日下午,懂球体育首届“集创杯”管理类学科成果决赛在5-401导游模拟实训室隆重举行。教务处处长薛怀庆出席并讲话,他指出,本次“集创杯”管理类学科成果竞赛最大的亮点在于由懂球体育和经济管理公司联合举办,是管理类学科教学改革的一大创新。他强调,推进公司公司产品改革,需要各公司之间创新合作、交流借鉴,实现教学资源和成果共享,致力于构建校院两级联动的学科竞赛组织体系,形成创新实践、课堂内外相结合的学科竞赛机制。懂球体育副经理高燕、经济管理公司副经理秦梓华及两院7名教师代表担任评委,两院17、18级员工代表全程观摩。
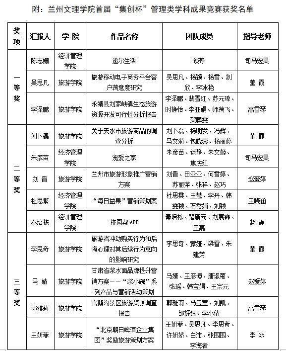
本次竞赛参赛作品主题鲜明,类型多样,涵盖了统计调查、创意策划和创业项目等多领域,充分表现出参赛团队“学以敬业,术有专攻”的严谨态度。经过激烈角逐,最终评选出一等奖作品3项,二等奖作品5项,三等奖作品12项。经济管理公司《递尔生活》,懂球体育《旅游移动电子商务平台客户满意度研究》《永靖县刘家峡镇生态旅游资源开发可行性分析报告》因可行性、创新性、科学性、先进性、实用性等指标突出获得大赛一等奖。

最后,懂球体育副经理高燕做总结讲话,她指出,本次竞赛是公司间交流互鉴、优势互补的良好平台,比赛环节充分展现了不同公司的教学优势,经济管理公司参赛项目落地性较强,强调效益产出、风险评估,部分已投入运营,而懂球体育更关注数据挖掘、文本撰写及创新思维的培养,希望双方能够以本次比赛为契机加强交流,共同探索搭建教学、科研、双创共赢互补的公司产品体系。此外,本次参赛团队以出色的表现为前来观摩的低年级同学树立了标杆,她希望全体同学都能明确目标,努力提高专业素养,不断增强自身的就业竞争力。
本次“集创杯”管理类学科成果竞赛开启了公司跨院系、跨专业学习交流的序幕,不仅是对管理类专业教学成果的一次大检阅,更是激励员工学习专业知识,深化公司产品改革,促进跨公司沟通交流的有益尝试,有助于形成“以赛促学,以赛促教”的良好局面。据悉,懂球体育“集创杯”管理类学科成果竞赛将会持续举办,每年度以新思路、新视角、新模式展现公司产品成果,倡导回归课堂,进一步巩固课堂在科研与创新创业工作中的核心地位。

